{{ v.name }}
{{ v.cls }}类
{{ v.price }} ¥{{ v.price }}
钻瓜导读:到2020年11月26日,已有四百八十余家企业提交科创板上市申请,近两百余家企业注册生效,近五十家企业终止科创板上市。本文将通过梳理证监会、上交所有关科创板上市相关政策中有关知识产权方面的要求,结合已提交上市企业审查问询、答复披露的相关问题,为企业准备科创板上市而开展知识产权风险识别与知识产权管理体系建设提供指引。
2018年11月5日,国家主席习近平同志在上海举行的首届中国国际进口博览会开幕式上宣布,将在上海证券交易所(以下简称上交所)设立科创板并试点注册制。在2019年6月13日,在“第十一届陆家嘴论坛”现场,易会满主席、刘鹤副总理等领导鉴证科创板正式开板。2019年7月22日,科创板首批公司上市。到2020年11月26日,已有四百八十余家企业提交科创板上市申请,近两百余家企业注册生效,近五十家企业终止科创板上市。
本文将通过梳理中国证券监督管理委员会(以下简称证监会)、上交所有关科创板上市相关政策中有关知识产权方面的要求,结合已提交上市企业审查问询、答复披露的相关问题,为企业准备科创板上市而开展知识产权风险识别与知识产权管理体系建设提供指引(主板、创业板等亦可参考)。
以下是证监会、上交所自2019年01月起陆续出台的有关科创板相关政策,从中简要梳理了有关知识产权方面的要求。

依据上述要求结合已提交上市企业审查问询、答复披露的相关问题,小编将从核心管理/技术人员、产品/技术、知识产权、知识产权管理体系、上市后监管等五个方面对其进行分解,并与《企业知识产权管理规范》相关条款进行对照。
在上市问询过程中,已针对某些企业问询其知识产权管理体系(或管理制度)建设、实施情况。从上表也可以看出,上市审核关注的问题可以通过贯彻《企业知识产权管理规范》进行系统性的梳理和准备。
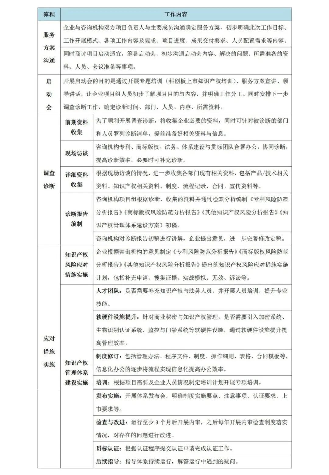
更为关键的是,上市不仅仅是企业知识产权、研发、财务等部门的事务,而会涉及到企业经营管理全过程,其他部门工作人员的知识产权意识与管理活动也将会对上市过程及上市后的管理产生直接或潜在的影响。基于此,小编提出了科创板企业知识产权风险识别与管理体系建设流程,供大家参考。