在成都市行政区域内注册登记的企事业单位、社会团体和具有成都户籍的个人。涉及多个权利人的专利,以第一专利权人为资助申请人。被纳入《成都市信用联合奖惩目录清单》、《成都市信用联合奖惩措施清单》失信联合惩戒对象管理范围的单位和个人不予资助。(一)资助工作遵循“自愿申请、不重复支持”的原则。(二)2020年企业发明专利年费资助按照《成都市市场监督管理局关于印发支持企业复工复产17条措施的通知》(成市监发〔2020〕38号)执行,不再重复资助。1. 对获得国内发明专利(含港澳台)授权的,给予专利权人每件资助 1000 元。对获得授权且被统计为我市行政区域内的国防专利按照非职务发明专利、职务发明专利分别给予专利权人每件资助 1000 元、1500 元。2. 对专利权人向国家知识产权局缴纳的发明专利年费,从第7年开始每年按当年实际缴纳费用的 50%给予专利权人资助,且限于当年的年费。3. 上述1和2两项同一专利权人当年资助总额不超过 30 万元。4. 通过专利合作条约(PCT)途径申请发明专利,在美国、日本、韩国、欧洲专利局获得授权的,每个国家(地区)每件给予专利权人 3 万元资助;在其他国家(地区)获得授权的,每个国家(地区)每件给予专利权人 2 万元资助。5. 通过 PCT 以外的其他途径申请的发明专利,在美国、日本、韩国、欧洲专利局获得授权的,每个国家(地区)每件给予专利权人 2 万元资助;在其他国家(地区)获得授权的,每个国家(地区)每件给予专利权人 1 万元资助。6. 同一发明专利被多个国家(地区)授予专利权的,最多资助3 个国家(地区)。7. 上述4和5两项同一专利权人当年资助总额不超过30 万元。8. 获得欧洲专利局授权的发明专利,视同一个国家(或地区)的授权专利,只资助一次。9. 在2020年3月9日至2020年4月13日过渡期间获得的授权专利,仍按原《成都市专利资助管理办法》(成知字〔2018〕9号)进行资助。10. 授权公告日在2019年11月7日至2020年4月13日的国防专利, 于2020年10月1日前到窗口办理。(一)国内发明专利、国防专利、缴纳年费的发明专利应是被国家知识产权局统计为成都市行政区域内的有效专利。(二)国内发明专利(含港澳台)资助、国防专利资助在专利获得授权之日起6个月内到窗口办理;发明专利当年年费资助原则上于当年12月20日前到窗口办理;国外授权的发明专利资助在专利授权之日起12个月内到窗口办理。若到期日为节假日,则顺延至节假日后第一个工作日。(三)需申请人提交补充材料的,申请人应于收到通知之日起15日内提交补充材料。逾期未提交补充材料,或不符合资助政策,不予受理。(五) 属于《关于规范专利申请行为的若干规定》(2017)(国家知识产权局令第75号)所列的非正常申请专利行为获得的发明专利不予资助。1. 申请人登陆成都市市场监督管理局(市知识产权局)网站,在“专题专栏”里点击“知识产权”,进入“成都市知识产权资助管理系统”注册(或通过成都市知识产权综合服务信息共享平台进入“成都市知识产权资助管理系统”注册)。2. 注册成功后,在系统中选择“专利资助”(年费资助选择“专利年费资助”)模块,在线填报资助申请。3. 在线资助申请被审核通过后,申请人通过系统下载并打印《成都市专利资助申请表》、《成都市专利年费资助申请表》、《成都市专利资助明细表》、《拨款通知单》、《授权委托书(单位)》等相关材料,并签字盖章。4. 所有申报材料提交到市政务服务中心(草市街2号)5楼专利资助窗口。




成都市商标国际注册资助申报指南
一、资助对象
在成都市行政区域内注册登记的企事业单位、社会团体和具有成都户籍的个人。涉及多个权利人的商标,以共有商标代表人为资助申请人。被纳入《成都市信用联合奖惩目录清单》、《成都市信用联合奖惩措施清单》失信联合惩戒对象管理范围的单位和个人不予资助。
二、资助原则
资助工作遵循“自愿申请、不重复支持”的原则。
三、资助方式、范围和标准
(一)资助方式
采取后资助的方式,经审查合格,给予相应资助。
(二)资助范围和标准
通过马德里体系获得注册的,每件给予商标权利人 4000 元资助。通过非马德里体系获得注册的,每件给予商标权利人 2000元资助。上述两项同一商标权利人当年资助商标件数不超过 3件。
四、申报要求
(一)申请资助的国际注册商标应是《关于促进知识产权创新发展的政策措施》(成市监发〔2020〕60 号)公布之日(2020年4月14日)起新核准注册(或签发)的商标。
(二)从商标核准注册日(或商标注册证签发日)起12个月内办理资助申请。若到期日为节假日,顺延至节假日后第一个工作日。
(三)资助申请人应为商标注册人(或共有商标代表人)。商标注册人(或共有商标代表人)为个人的,仅限本人来办理。
(四)需申请人提交补充材料的,申请人应于收到通知之日起15日内提交补充材料。逾期未提交补充材料,或不符合资助政策,不予受理。
五、申报流程和材料
(一)申报流程
1. 申请人登陆成都市市场监督管理局(市知识产权局)网站,在“专题专栏”里点击“知识产权”,进入“成都市知识产权资助管理系统”注册(或通过成都市知识产权综合服务信息共享平台进入“成都市知识产权资助管理系统”注册)。
2. 注册成功后,在系统中选择“商标国际注册资助”模块,在线填报资助申请。
3. 在线资助申请被审核通过后,申请人通过系统下载并打印《成都市商标国际注册资助申请表》、《成都市商标国际注册资助明细表》、《拨款通知单》、《授权委托书(单位)》等相关材料,并签字盖章。
4. 所有申报材料提交到市政务服务中心(草市街2号)5楼专利资助窗口。
5. 上述材料被审核通过后,拨付相应资助金。
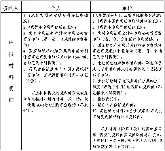
(二)申报材料
商标国际注册资助所需申报材料

六、联系方式
(一)市政务服务中心受理窗口
联系人:彭艳
联系电话:028-86923736
(二)市知识产权服务中心
联系人:熊庆华 罗伟
联系电话:028-63907641
更多省市地区的专利资助/高新认定/知产贯标政策,请关注“钻瓜网”!
由于政策具有即时性,请以各地政府机构、科委网站最新公告文件为准,钻瓜网会不定期总结发布各地最新政策,仅供参考。